网站首页
医院概况
医院动态
通知公告
院务医务
就诊指南
科室介绍
专家介绍
护理风采
健康教育
党建工作
人事招聘
招标信息
最新信息
当前位置:
首页
>
招标信息
> 正文
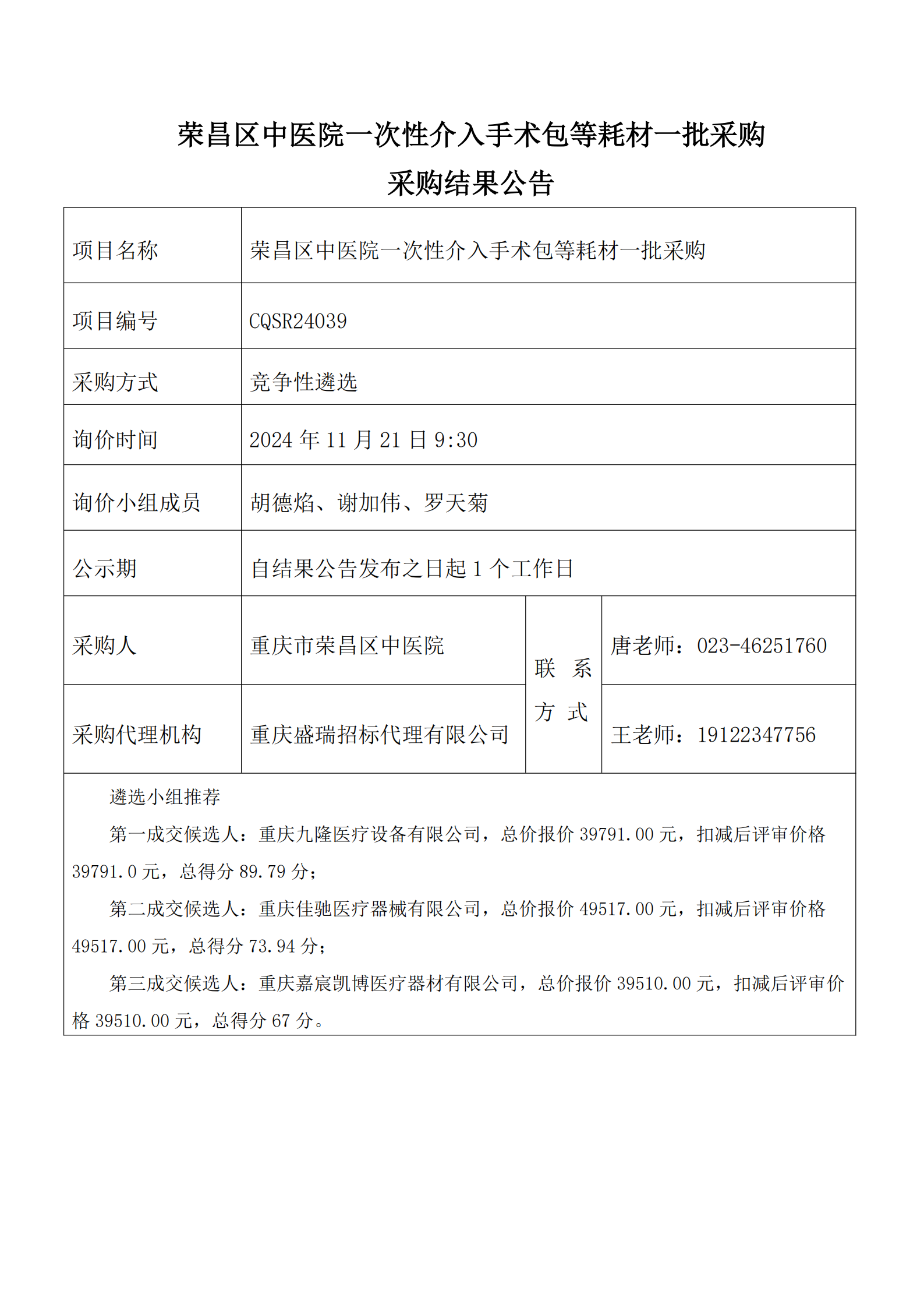
荣昌区中医院一次性介入手术包等耗材一批采购结果公告
发布人:系统管理员 发布日期:2024/11/21 来源:本站 浏览:次 字号:
大
中
小
【
加入收藏
】【
打印此文
】【
关闭窗口
】【
返回顶部
】
上一条:
荣昌区中医院带线缝合针等耗材一批采购项目(包1第四次)询价采购公告
下一条:
荣昌区中医院过滤袋等耗材一批采购 结果公示
中国卫生人才网
重庆人才网
重庆医科大学附属第一医院
重庆市大坪医院
重庆市人力资源和社会保障网
趣医网
重庆市荣昌区中医院 版权所有
院址:重庆市荣昌区昌元街道西大街101号(老院区) 重庆市荣昌区黄金大道167号(新院区)
咨询电话:023-46792176 急诊电话:023-46791997 纪检监督电话:13896130198 邮编:402460
荣昌中医院、互联网医院和不良信息举报投诉电话:023-46792176
(浏览本网站,建议将分辨率设置为1024*768)
渝ICP备16000516号
技术支持:
讯迈科技
渝公网安备 50022602000167号